作者:舞蹈培訓 來源:www.zjmfqy.com 發布時間:2019-12-23 閱讀量:79

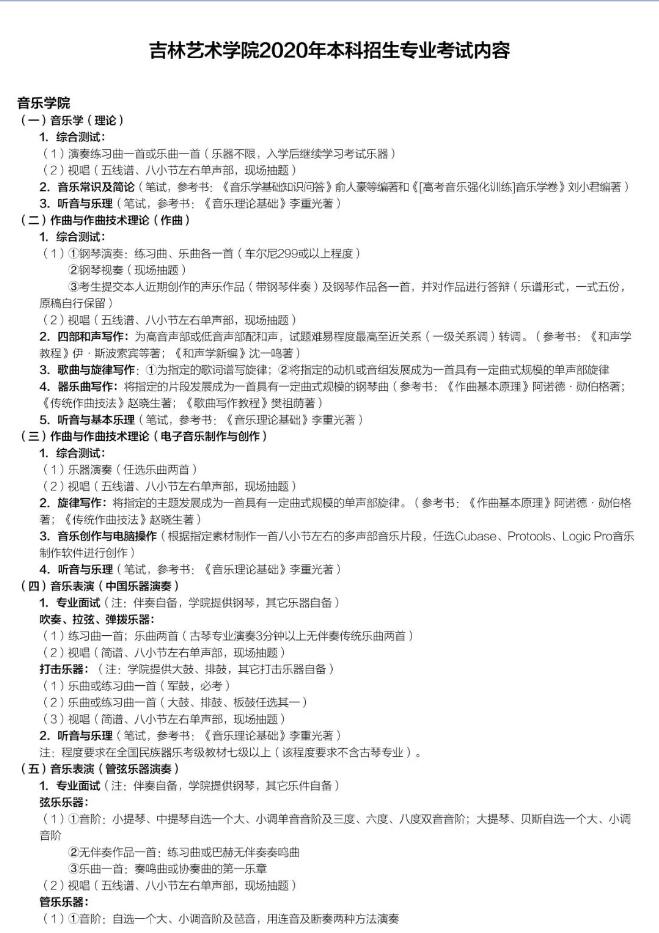
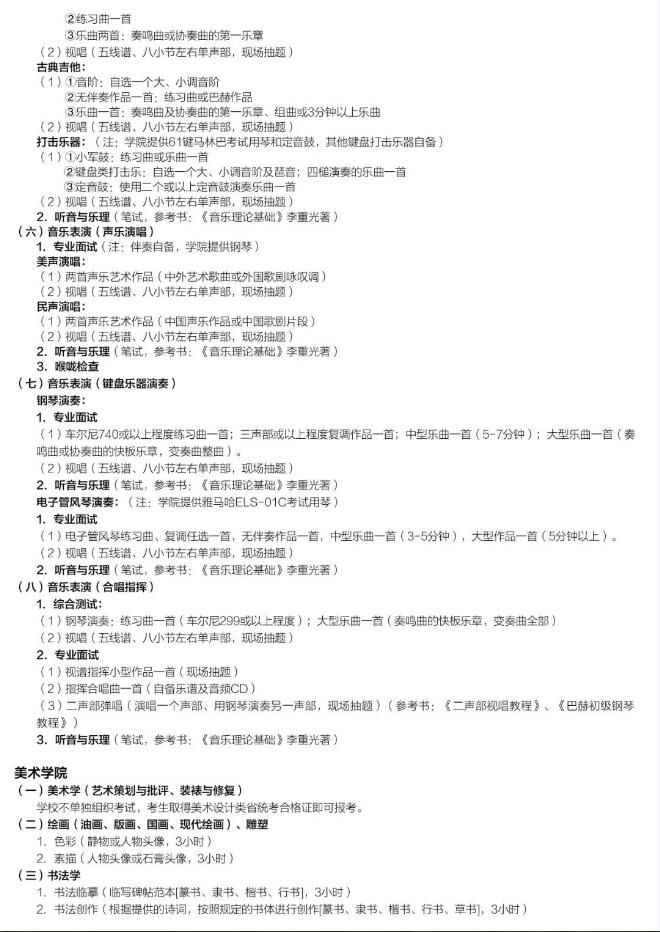
吉林藝術學院是東北地區唯一一所綜合性高等藝術院校。學院前身萌發于1946年的東北大學魯迅文藝學院音樂系,1958年組建吉林藝術??茖W校,此后,學院先后合并了吉林省文化干部學校、吉林省藝術學校、吉林省歌舞劇院附設的音樂舞蹈學校、吉林市藝術學校、長春電影制片廠附屬長春電影學院等五所各具特色的藝術院校,初步形成了藝術學科完備的綜合性辦學格局。1978年升格為本科院校,1993年成為碩士學位授予單位,1995年成為吉林省首批擁有省重點學科的院校。下面就是吉林藝術學院2020年本科招生專業與考試內容!供大家參考學習!







好了,看到這里,關于吉林藝術學院2020年本科招生專業與考試內容!就全部為大家介紹完了,希望這些內容能對藝考生與很大的幫助!如還有其它藝考方面的問題,可繼續關注本站了解更多!
說明:文章內容來源網絡整理僅供參考,如有侵權請聯系刪除 (QQ:1624823112),萬分感謝!