您現在的位置:舞蹈培訓 > 舞蹈藝考校考 > 上海戲劇學院 > 上海戲劇學院招生簡章
作者:舞蹈培訓 來源:www.zjmfqy.com 發布時間:2019-12-27 閱讀量:184
上海戲劇學院,是中國培養戲劇藝術專門人才的高等藝術院校。學院為中華人民共和國文化和旅游部與上海市人民政府共建高校,是國務院批準的全國首批碩士學位授予單位, 博士學位授予單位,藝術專業學位首批試點培養單位,國家”特色重點學科項目“建設高校,國家建設高水平大學公派研究生項目實施高校,選國家”特色重點學科項目“建設高校上海市外國留學生政府獎學金院校,世界戲劇院校聯盟成員,ITI/UNESCO國際表演藝術高等院校聯盟成員!
一、招生計劃及專業(方向)
2020 年學校擬招收全日制本科學生 539 名,學制四年。

備注:
(一)以上計劃均為各專業(方向)擬招生計劃數,最終計劃數以上海市教育委員會正式下達計劃數為準。
(二)除新疆預科轉入、上海市春季高考、內蒙古委培生及“普通類第一批次”招生專業以外,其余專業 (方向)面向全國招生(不編制分省招生計劃),文理兼收,不限選考科目。
(三)表演(戲劇影視)專業有5個計劃、戲劇影視文學專業有6個計劃用于上海市春季高考招生;戲劇 影視文學專業有5個計劃用于招收“全國新概念作文大賽”一等獎獲得者。
(四)表演(京劇)擬招收行當如下:老生4人、小生4人、武生4人、青衣7人、花旦2人、刀馬旦2人、武旦2人、老旦2人、花臉4人、武凈3人、文丑3人、武丑3人,名額劃分按當年實際報考情況適 當調整。
(五)表演(戲曲音樂)擬招收樂器種類如下:京胡5名、京二胡3名、月琴3名、三弦3名、京昆打擊 樂(板鼓、大鑼、鐃鈸、小鑼四個種類統一排名)6名、揚琴2名、古箏2名、笙2名、民二胡2名、琵 琶1名、笛子1名,名額劃分按當年實際報考情況適當調整。
(六)內蒙古委培生單獨組織校考,報考對象限定為內蒙古自治區考生,報名及考試安排另見上海戲劇學 院本科招生網“2020年上海戲劇學院招收內蒙古委培生報名與考試辦法”。
二、報考條件
(一)遵守中華人民共和國憲法和法律;
(二)高級中等教育學校畢業或具有同等學力,符合2020年高考報名條件;
(三)身體狀況符合相關要求。其中,表演、播音與主持藝術專業要求體形勻稱,五官端正,口齒清楚, 普通話標準;美術類專業要求無色盲、色弱;
(四)舞蹈表演專業年齡限在21周歲以下(1999年9月1日后出生); (五)符合各省(直轄市、自治區)高考報名條件的現役軍人,需經大軍區政治部批準后,方可報考。入 學后保留軍籍,畢業后由原選送單位負責分配就業。
◆下列人員不能報考:
1.具有高等學歷教育資格的高等學校在校生或已被高校錄取并保留入學資格的學生;
2.高級中等教育學校非應屆畢業的在校生(高中一、二年級在校生);
3.在高級中等教育階段非應屆畢業年份以弄虛作假手段報名并違規參加普通高校招生考試(包括全國統考、 省級統考和高校單獨組織的招生考試,以下簡稱高校招生考試)的應屆畢業生;
4.因違反國家教育考試規定,被給予暫停參加高校招生考試處理且在停考期內的人員;
5.因觸犯刑法已被有關部門采取強制措施或正在服刑者;
6.其他不符合各省級招生考試機構及我校報考規定的學生; 在招生考試中發現有以上情況者,校考成績無效,并取消后續專業考試、錄取資格。
三、網上報名
(一)報名流程
1.上海戲劇學院藝術類校考實行網上報名。考生進行網上報名前,請務必認真閱讀《上海戲劇學院 2020 年本科 招生簡章》,了解報考信息及要求。誤填、錯填報名信息或填報虛假信息而導致不能考試或錄取的,后果 由考生本人承擔。
2.報名網址:上海戲劇學院本科招生網
3.報名時間:2019年12月28日至2020年1月3日(每天9:00-17:00)
4.網上報名流程:
第一步:考生進行注冊,完成信息填寫與確認,信息確認后無法修改; 第二步:上傳照片,免冠正面證件照,純色背景; 第三步:選擇報考專業(方向)及考試時間; 第四步:網上繳費,支付完成后無法更改報考專業方向及考試時間; 第五步:打印準考證(打印時間見上海戲劇學院本科招生網相關公告)。
5.報考費:實行網上繳費,初試100元,復試100元,三試100元,報名成功后一律不退報考費。考生選擇考試時間后,須于30分鐘內完成網上繳費,如未及時完成繳費步驟,需重新選擇考試時間。
(二)報名須知
1.考生應了解所在省(直轄市、自治區)高考報名辦法,若報考省級統考已涵蓋的專業,須參加省級招生考試機構組織的藝術類統考,省級統考合格者校考成績方有效。考生可向所在省份咨詢省級統考科類與校考專業的對應關系,上海戲劇學院將按照考生所在省份的統考合格要求執行。省級統考未涵蓋的專業,經省級招生考試機構批準后,考生可直接參加校考。
2.2020年上海市春季高考、“普通類一本批次”、內蒙古委培生、“全國新概念作文大賽”一等獎獲獎者招生簡章另行公布。
3.每位考生在我校限報3個專業(方向),其中戲劇影視美術設計(舞臺設計)、戲劇影視美術設計(燈光設計)、戲劇影視美術設計(服裝與化妝設計)、繪畫、數字媒體藝術、視覺傳達設計、動畫7個 美術類專業限報2個。
4.戲劇影視美術設計(舞臺設計)、戲劇影視美術設計(燈光設計)、戲劇影美術設計(服裝與化妝 設計)、數字媒體藝術、視覺傳達設計、動畫專業的“素描、色彩畫、命題創作”科目統一考試。
5.戲劇影視文學、戲劇教育兩個專業初、復試統一考試,三試分別面試。
四、專業考試
(一)各專業(方向)考試時間及地點:

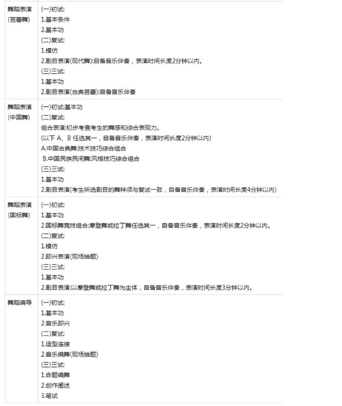
(二)考試科目:

五、校考成績查詢及錄取
(一)校考成績查詢
校考結果將于2020年4月中旬在上海戲劇學院本科招生網公布,考生也可登錄本科招生網內的“報名系統”查
詢校考成績。校考合格的考生可自行下載“專業合格證”,校考不合格者不再另發通知。
(二)錄取辦法
按照教育部關于獨立設置藝術院校招生相關規定,我校根據各專業(方向)校考合格人數、招生計劃 數,自主劃定本科最低錄取分數線。校考合格且高考文化成績達到我校自主劃定的本科最低錄取分數線(有 單科要求的須達到單科分數線)的考生,分別按以下辦法從高分到低分依次擇優錄取:

注 1:高考文化成績折算分=高考原始文化成績÷本省市普通類一本線×750
注 2:新疆普通類、單列類考生的“語文”科目及其余計劃類型新疆考生的“漢語”科目不低于相應專業的單科要求。
(三)高考文化成績自主劃線參考標準

說明:文章內容來源網絡整理僅供參考,如有侵權請聯系刪除 (QQ:1624823112),萬分感謝!