作者:舞蹈培訓 來源:www.zjmfqy.com 發布時間:2020-04-14 閱讀量:98
關于調整2020年湖南省、山東省、甘肅省藝術類專業(音樂舞蹈類、表演專業)招生考試方案的公告
由于受新冠肺炎疫情影響,根據教育部有關要求,經學校招生委員會領導小組研究決定,調整我校在部分省藝術類專業校考方案。

一、湖南省
報考我校藝術類專業(音樂類、舞蹈表演、表演專業)的考生參加湖南省相應的音樂類、舞蹈類、表演類(服裝表演)全省統一考試,統考成績即為報考我校的專業成績。
錄取辦法為:按專業統考成績排序錄取,如專業統考成績相同,則按文化成績排序錄取,同時,身高須達到規定標準(詳見《江漢大學2020年音樂舞蹈類招生簡章(3月29日修訂版)》、詳見《江漢大學2020年表演(服裝表演與設計)專業招生簡章(3月29日修訂版)》)。
二、山東省
報考我校音樂類專業的山東省考生,須參加山東省相應的音樂類全省聯考,聯考成績即為報考我校的專業成績。
錄取辦法為:按山東省教育考試院公布的投檔規則排序錄取,且身高須達到規定標準(詳見《江漢大學2020年音樂舞蹈類招生簡章(3月29日修訂版)》)。
三、甘肅省
報考我校表演(服裝表演與設計)專業的甘肅省考生,須參加我校在甘肅省組織的專業校考,考試時間調整至甘肅省高考結束后一周之內,具體時間安排詳見江漢大學招生網(https://jdzs.jhun.edu.cn)公告,考試招生辦法詳見《江漢大學2020年表演(服裝表演與設計)專業招生簡章(3月29日修訂版)》、具體考試方案詳見《江漢大學2020年表演(服裝表演與設計)專業校考實施細則(甘肅)》。
特此公告。
江漢大學招生與就業指導處
江漢大學2020年音樂舞蹈類招生簡章
院校簡介
江漢大學(Jianghan University),簡稱江大,位于湖北武漢,實行湖北省、武漢市共建,以武漢市為主的辦學體制,是省屬綜合性大學,省、市重點建設大學。入選湖北省“國內一流學科建設高校”、湖北省首批學分制改革試點高校、“湖北省2011計劃”牽頭高校、教育部產學合作協同育人項目、新工科研究與實踐項目等。
根據《教育部高校學生司關于做好2020年普通高校特殊類型招生工作的通知》(教學司〔2019〕10號)的相關規定,我校今年繼續招收音樂舞蹈類考生。
一、專業介紹
音樂舞蹈類專業設在江漢大學音樂學院,現開設音樂學、音樂表演、舞蹈表演3個本科專業,下設音樂教育、合唱指揮與音樂教育、聲樂表演、器樂表演、舞蹈表演5個專業方向,擁有藝術碩士專業學位授權點。
音樂學專業培養掌握音樂教育的基礎理論、基本知識和基本技能,能在學校、文藝團體及企事業單位從事音樂教學、研究及社會性群眾文藝活動指導工作的應用型高級人才。
音樂表演專業培養掌握音樂表演的基礎理論、基本知識和基本技能,能在專業文藝團體、藝術院校、群眾文化及企事業單位從事音樂表演、音樂組織及研究工作應用型高級人才。
舞蹈表演專業培養具備舞蹈表演方面的知識和能力,能在專業文藝團體、文化館站、學校及企事業單位從事舞蹈表演、教學和研究的應用型高級人才。
二、招生計劃

備注:
①器樂表演方向招收:鋼琴、民樂(只招收古箏、二胡、琵琶、竹笛、揚琴),考生按以上兩類分別排名。
②舞蹈表演專業不招收體育舞蹈、街舞、健美操考生。
③具體招生計劃以各省級招生機構向社會公布的招生計劃為準(湖北省計劃不分地區,面向全省,統一排序,擇優錄取)。
④廣東省只招收音樂學(音樂教育方向、合唱指揮與音樂教育方向)專業考生。
三、專業考試辦法
專業考試分為省級專業統(聯)考和學校專業校考兩種形式。
專業統(聯)考:湖北省、湖南省、廣東省考生須參加所在省相應音樂類、舞蹈類全省統一考試,統考成績即為報考我校的專業成績;山東省考生須參加山東省專業聯考。
專業校考:江西省考生在取得省級相關專業統考合格的基礎上,須參加我校組織的專業校考。
四、身高要求
原則上身高達到以下標準:
1、音樂教育、器樂表演方向:男生1.65米(含)以上,女生1.55米(含)以上;
2、聲樂表演、合唱指揮與音樂教育方向:男生1.70米(含)以上,女生1.58米(含)以上;
3、舞蹈表演專業:男生1.70米(含)以上,女生1.60米(含)以上。
五、校考報名辦法
凡符合生源所在省規定的報考條件的考生,在省級招生機構規定的時間和指定的官方網站報名。
繳納報名考試費每生200元。對報名考試費另有規定的省,按當地標準執行。
所有考生須在生源所在地我校設置的考點參加報名和考試,一律不接受跨省報名和考試。 ?
六、校考報名與考試地點

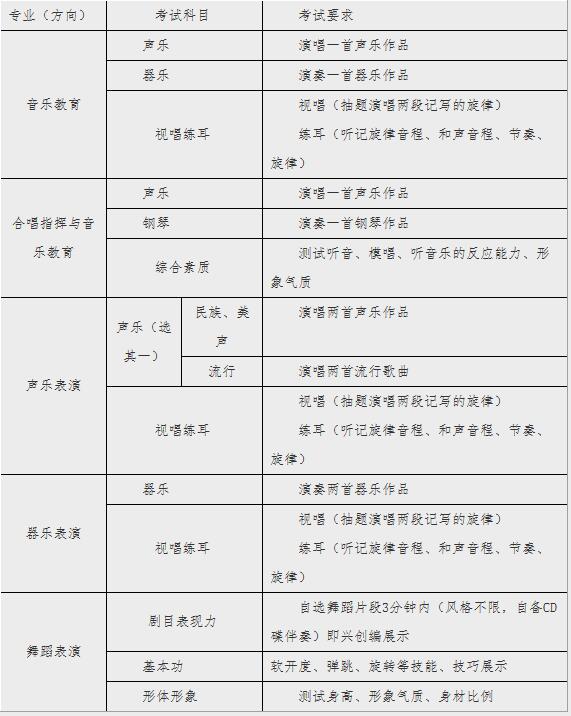
七、校考科目與要求

八、校考成績計分辦法
音樂教育方向:滿分100分,聲樂、器樂、視唱練耳三項綜合評分。
合唱指揮與音樂教育方向:滿分100分,聲樂、鋼琴、綜合素質三項綜合評分。
聲樂表演、器樂表演方向:滿分100分,聲樂(或器樂)、視唱練耳兩項綜合評分。
舞蹈表演專業:滿分100分,按劇目表現力占60%、基本功占30%、形體形象占10%綜合評分。
九、校考專業合格確定辦法
根據專業成績,原則上按各省招生計劃數4倍的比例,分招考方向,從高分到低分,劃定專業成績最低合格控制分數線,確定專業合格名單。
十、錄取辦法
在文化投檔成績達到所在省規定的同批次最低錄取控制分數線、專業成績合格并已投檔的考生中,按以下規則錄取:
江西省按專業校考成績排序錄取,如專業校考成績相同,則按文化成績排序錄取;
湖北省、廣東省按各省級招生機構公布的投檔規則排序錄取。同時,身高須達到規定標準(見第四條身高要求);
湖南省按專業統考成績排序錄取,如專業統考成績相同,則按文化成績排序錄取,同時身高須達到規定標準(見第四條身高要求);
山東省按專業聯考成績排序錄取,按省級招生機構公布的投檔規則排序錄取,同時身高須達到規定標準(見第四條身高要求)。
十一、注意事項
考生自帶考試用品參加考試。
根據教育部有關文件規定,考生須誠信應考,對在考試中違紀違規的考生,將嚴格依據《國家教育考試違規處理辦法》和《中華人民共和國刑法修正案(九)》相關涉考條款處理,并將處理結果通報考生所在省教育考試機構。
考試成績和專業合格名單,考生可關注微信訂閱號(江漢大學招生與就業指導處)、江漢大學主頁、招生就業網公示。
專業校考中如遇不可抗拒的自然災害等意外事故,導致試卷、錄像或評分冊等考試相關資料遺失或損壞,則視當地省統考成績為我校專業成績,擇優錄取。
新生入學后,學校將進行全面復查和專業復測,如發現不符合錄取條件或考試舞弊者,取消其入學資格。
若教育部、各省級招生考試機構2020年藝術類招生政策有變化,按照教育部、各省級招生考試機構新的規定執行。
聯系方式
學校地址:武漢經濟技術開發區三角湖路8號,郵政編碼:430056。
招生與就業指導處咨詢電話:027-84237298/84227521/84227229。
音樂學院咨詢電話:027-84226866-801。
微信訂閱號:江漢大學招生與就業指導處。
學校紀委(監察處)電話:
027-84225801。
此簡章自公布之日起生效,此前版本同時作廢。
說明:文章內容來源網絡整理僅供參考,如有侵權請聯系刪除 (QQ:1624823112),萬分感謝!