作者:舞蹈培訓學校 來源:www.zjmfqy.com 發布時間:2020-07-14 閱讀量:149
南京體育學院,簡稱“南體”,位于江蘇省南京市,是一所為社會培養各類應用型體育專門人才的省屬體育類本科院校。學校的前身是始建于1956年的南京體育學校,1958年與江蘇省體育干部訓練班和江蘇師范學院體育專修科合并,成立南京體育學院。那么,南京體育學院舞蹈專業怎么樣?好考嗎?下面就跟著小編一起來了解一下吧!

舞蹈系專業介紹
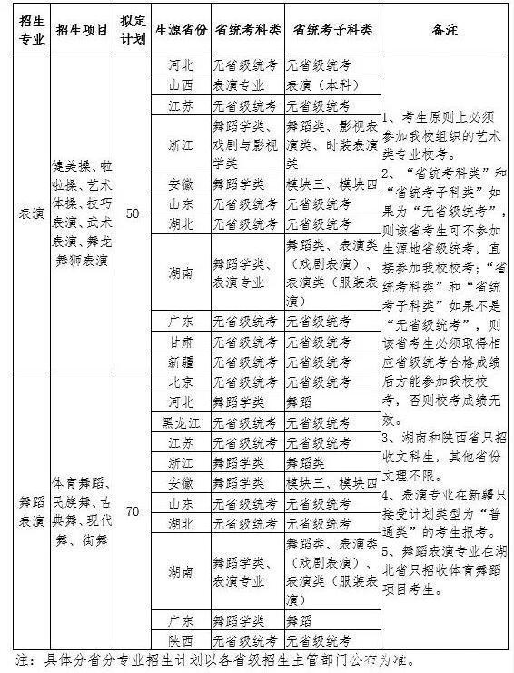
(一)表演專業
招考項目:健美操、啦啦操、藝術體操、技巧表演、武術表演、舞龍舞獅表演;
培養目標:培養德、智、體、美全面發展,具有較高綜合素質和文化修養,掌握體育藝術表演的基本理論和基本技巧,能從事學校、文藝團體、廠礦企業、培訓機構、健身俱樂部等單位體育藝術活動的組織與表演、教學、訓練,以及健身指導等工作的應用型人才;
主要課程:體育藝術概論、運動解剖、運動生理、表演基礎理論、表演基礎技能、體育表演編導與實踐、基礎樂理知識、體育音樂選配與制作、芭蕾基礎訓練、健美操、啦啦操、武術套路表演等課程;
修業年限:4年
授予學位:藝術學學士
就業方向:各級各類學校、培訓機構、基層文藝及表演性團體、廠礦企業、健身俱樂部等單位。
(二)舞蹈表演專業
招考項目:體育舞蹈、民族舞、古典舞、現代舞、街舞;
培養目標:培養德、智、體、美全面發展,具備藝術學、體育學基本理論,掌握舞蹈、體育舞蹈基本技巧,具有較高文化藝術修養和實踐能力,能在各級各類專業藝術團體、學校、文化企事業單位、培訓機構、健身俱樂部等單位,從事藝術活動組織、舞蹈表演、編導、教學與訓練等工作的應用型人才;
主要課程:舞蹈解剖學、舞蹈生理學、藝術概論、中外舞蹈史、基本樂理、音樂選配與制作、表演基礎理論、表演基礎技能、體育舞蹈理論與實踐、體育舞蹈專項拓展、芭蕾基訓、現代舞基訓、舞蹈基本技巧、古典舞身韻、現代舞、民族民間舞、舞蹈編導、劇目表演等課程;
修業年限:4年
授予學位:藝術學學士
就業方向:各級各類學校、表演性團體、文化企事業單位、社會群眾文化團體、培訓機構、健身俱樂部等。
報考條件和招生計劃
(一)報考條件
1、考生必須參加生源地2020年藝術類高考報名,文化考試在生源地參加全國普通高校招生統一考試;
2、身體健康,符合教育部《普通高等學校招生體檢工作指導意見》(教學[2003]3號)要求;
3、具有健美操、啦啦操、藝術體操、技巧表演、武術表演、舞龍舞獅表演、體育舞蹈、民族舞、古典舞、現代舞、街舞訓練基礎;
4、報考我校藝術類專業的考生原則上必須參加我校組織的專業考試,且同一專業下考生限報一個招考項目;
5、若本簡章與教育部或考生生源所在省級招生主管部門2020年藝術類招生工作要求相違背,以教育部和考生生源所在省級招生主管部門要求為準。
(二)招生計劃及要求
面向部分省市擬招收120人,表演專業擬招50人,舞蹈表演專業擬招70人。

總之,南京體育學院的舞蹈專業還是非常不錯的,并且對舞蹈藝考生也會有很高的要求,所以考前一定要及時了解院校考試要求及招生簡章,做好備考的準備!這樣才能知己知彼,百戰不殆!最后也祝2020屆藝考生都能金榜題名!
說明:文章內容來源網絡整理僅供參考,如有侵權請聯系刪除 (QQ:1624823112),萬分感謝!