" />
作者:舞蹈培訓班 來源:www.zjmfqy.com 發布時間:2020-09-11 閱讀量:339
近期,各地區、院校的錄取分數線陸續公布,為了讓考生更及時的了解舞蹈方面的資訊,小編特意整理了黑龍江2020年舞蹈類本科批次錄取分數線!希望可以幫助到大家!
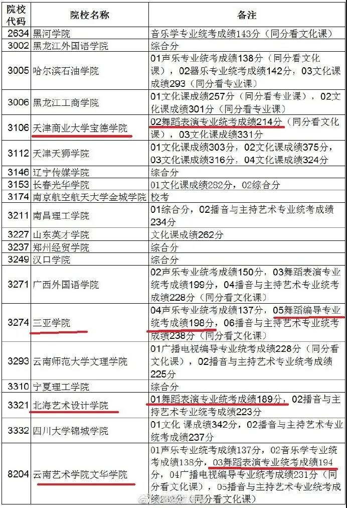
黑龍江2020年普通高校藝術類本科一批B段舞蹈類院校錄取分數線:

黑龍江2020年普通高校藝術類本科二批B段舞蹈類院校錄取分數線:

說明:文章內容來源網絡整理僅供參考,如有侵權請聯系刪除 (QQ:1624823112),萬分感謝!