" />
作者:舞蹈培訓班 來源:www.zjmfqy.com 發布時間:2020-10-20 閱讀量:111
2021年福建省普通高等學校舞蹈類專業招生省級統一考試大綱
一、命題指導思想
以習近平新時代中國特色社會主義思想為指導,全面貫徹黨的教育方針,落實立德樹人根本任務,培養德智體美勞全面發展的社會主義建設者和接班人。以有利于促進學生健康發展、有利于科學選拔人才、有利于維護社會公平為導向,科學組織嚴謹測試,全面客觀反映學生的藝術素養發展情況和個性特長。
二、考試性質和考試目標
福建省普通高等學校舞蹈類專業統一考試(以下簡稱舞蹈類省級統考)是面向全省報考普通高等學校舞蹈藝術專業的考生進行的專業基礎技能測試,是我省普通高考的組成部分。
舞蹈類省級統考主要考核考生的形體素質和舞蹈基本技術技巧,以及對舞蹈作品的理解力和表現力等。通過考試選拔具有學習舞蹈藝術專業基本條件、能力素質和藝術潛質的合格考生。
三、考試項目、分值占比和考試形式

四、考試范圍、考試要求和評分標準
(一)形體素質與技術技巧
1.形體素質
(1)考核目標
形體素質主要考查考生是否具有舞蹈專業應有的身體條件和基礎能力,是否經過了規范扎實的基本功訓練??荚囍饕獜男误w條件、軟開度、力度、控制能力和彈跳能力等方面進行綜合考查。
(2)考試內容
A:形體測量
測量身高,目測形象。
B:把上部分
?、侔焉锨?、旁、后大踢腿
C:中間部分
?、谪Q叉、橫叉
?、巯虑把⒑笱?br />
?、馨崆?、旁、后腿
?、菘刂魄?、旁、后腿
?、拗刑?br />
(3)考試要求
①考生自備練功服,女生身著緊身體操服和粉色或白色連褲襪,男生身著白色或黑色緊身背心和深色緊身褲,統一穿芭蕾軟鞋。
?、诳忌记暗娇键c抽取考試場次和考號,按順序參加面試。
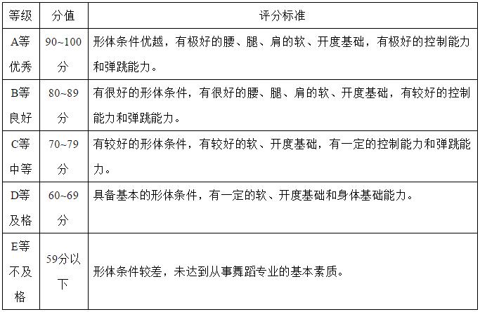
(4)評分標準

2.技術技巧
(1)考核目標
技術技巧組合的展示,主要考查考生是否經過規范系統的基本功訓練,注重跳、轉、翻舞蹈技術技巧以及合理連接動作的規范性、流暢性與身韻美感。
(2)考試內容
自選展示性技術技巧組合,時長1分30秒以內,展示一個包含旋轉類、翻身類、跳躍類的技術技巧,以及個人特技乃至合理流暢的連接動作,所組成的技術技巧組合。
(3)考試要求
①組合展示不配音樂。
?、诳忌詡渚毠Ψ?。
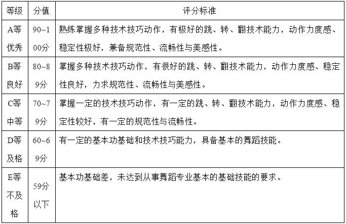
(4)評分標準

(二)即興表演與劇目表演
1.即興表演
(1)考核目標
即興表演主要考查考生的節奏感和用肢體語言表達特定音樂情感的能力,以及對不同風格音樂的理解與詮釋,能用舞蹈準確、生動地表現出音樂的內涵。注重考核考生的理解力、反應力、想象力、創造力和表現力。
(2)考試內容
考生以組為單位,現場抽題。首先聽30秒現場隨機抽簽播放的音樂,之后考生根據音樂的風格、節奏、情緒等,在音樂中進行即興表演,表演時間在1分鐘以內。
(3)考試要求
?、僮詡渚毠Ψ?,可以使用道具。
②考試音樂題庫不限舞種,注重對音樂情緒、節奏和風格的創造性表達。
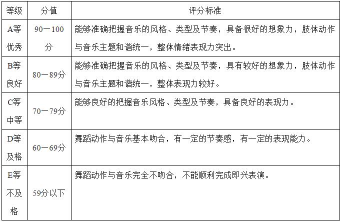
(4)評分標準

2.劇目表演
(1)考試目標
劇目表演主要考查考生的專業技能與藝術素養,對舞蹈作品的理解力和表現力,對作品基本韻律和風格特點的準確把握,對作品情感內涵和舞蹈形象的塑造演藝。
(2)考試內容
獨立表演一個自選或自編的舞蹈劇目,劇目時長2分鐘以內,舞蹈種類可任選古典舞、民間舞、芭蕾舞、現代舞和當代舞等。
(3)考試要求
①考生自備舞蹈表演音樂的U盤,格式為MP3。
?、诳忌罁陨砬闆r進行劇目剪接,盡快進入主要表演展示部分。
③考生自備練功服,不得佩戴頭飾,不得穿演出服,如作品表演特需,只能穿課堂訓練服(例如:古典舞紗衣、藏族水袖、維族半裙等)。
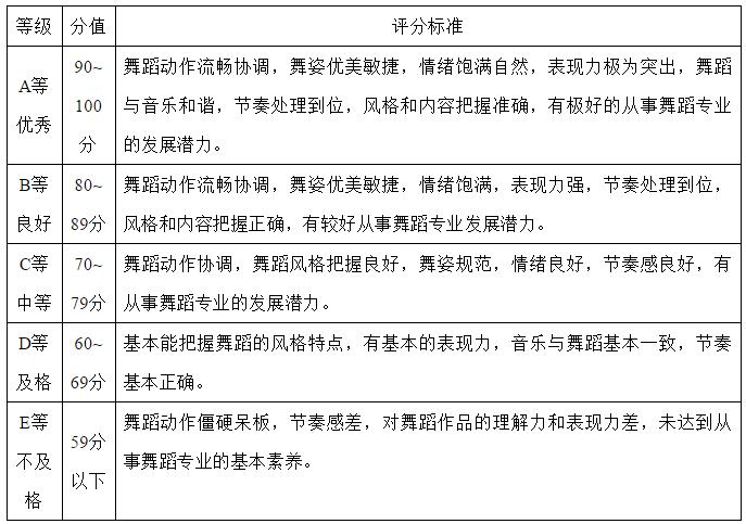
(4)評分標準

五、考試成績的計算方法
1.舞蹈類省級統考總分滿分為300分。
2.各考試項目均按照滿分100分進行評分,評分不帶小數點。
3.考生舞蹈類省級統考的總成績=(形體素質成績×30%+技術技巧成績×20%+劇目表演成績×40%+即興表演成績×10%)×3,四舍五入取整數計分。
說明:文章內容來源網絡整理僅供參考,如有侵權請聯系刪除 (QQ:1624823112),萬分感謝!