作者:舞蹈培訓 來源:www.zjmfqy.com 發布時間:2019-09-07 閱讀量:163
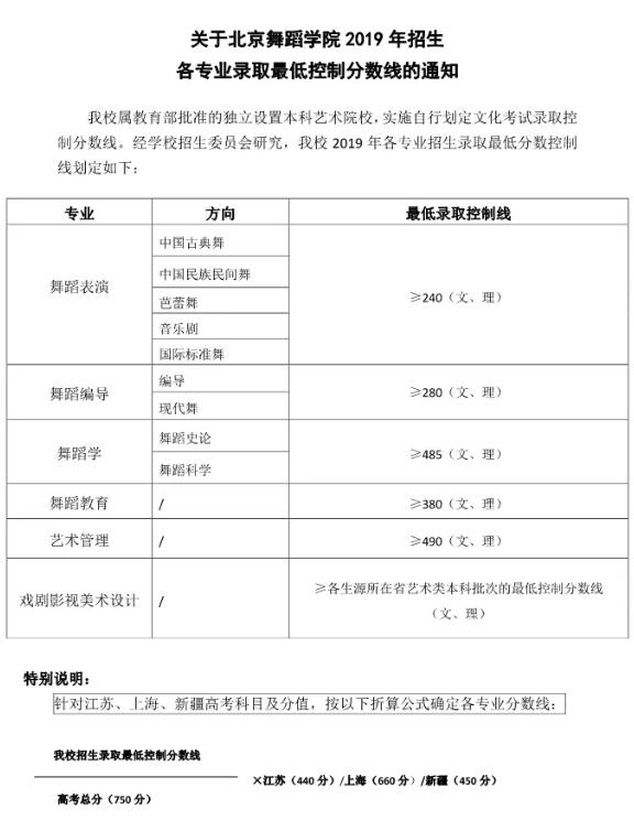
最近有很多舞蹈生詢問小編多少分才能上北京舞蹈學院?下面就和大家一起來盤點下北舞2019年舞蹈類專業錄取分數線及錄取計劃數 關于北京舞蹈學院2019年招生 各專業錄取最低控制分數線的通知 北京舞蹈學院2019年本科招生 各專業錄取計劃數(分男女) 雖然說舞蹈專業是藝考類專業中文化成績要求最低的,導致許多同學的想法就是我只要好好學專業,藝考過了就行了,這樣的想法是不對的。要知道在現在對于藝考生的文化成績要求已經逐漸提高,可見文化成績是不容忽視的。 而且北京舞蹈學院在舞蹈學專業、舞蹈教育專業、藝術管理專業上對于文化成績的要求還是蠻高的,所以同學們千萬不能在專業訓練的同時忽視文化成績。 2019各省一本線匯總 上面是2019各省一本線的匯總,雖然說上面的分數看起來很嚇人,可是你不努力怎么知道自己會不會超越它呢!加油!!!




說明:文章內容來源網絡整理僅供參考,如有侵權請聯系刪除 (QQ:1624823112),萬分感謝!