您現在的位置:舞蹈培訓 > 舞蹈藝考校考 > 南京藝術學院 > 南京藝術學院招生簡章
作者:舞蹈培訓 來源:www.zjmfqy.com 發布時間:2019-12-24 閱讀量:1594
南京藝術學院附屬中等藝術學校(中專)創建于1958年,坐落于南京藝術學院內,隸屬于南京藝術學院。經過一個世紀的建設和發展,南京藝術學院經風雨而茁壯,歷滄桑而彌堅,已發展成為在國內外卓有影響的綜合性高等藝術學府。浸潤于南京藝術學院“閎約深美”的育人環境下,南藝附中立足校園文化建設,穩步發展。以下就是南京藝術學院附中2020年舞蹈專業招生簡章!

1、培養目標
培養德、智、體、美、勞全面發展的藝術人才,為國際國內各類高等藝術院校及綜合性大學輸送優秀生源。
2、招生范圍及對象
(1)面向全國各省市招生。
(2)初一招收小學應屆畢業生;初二招收初一在籍學生;高一招收初中應屆畢業生。專業成績特別優秀者,可適當放寬。
3、報考條件
(1)熱愛祖國,遵紀守法,努力學習,尊敬師長。
(2)具備學習音樂或舞蹈專業的基本素質和條件。
(3)身體健康,發育正常,五官端正,身材勻稱。
(4)部分專業身體條件要求:
① 音樂表演專業:中國樂器演奏、管弦與打擊樂器演奏、鋼琴與鍵盤樂器演奏方向,聽覺器官無疾病;聲樂演唱方向,聽覺及發聲器官無疾病。
② 舞蹈表演專業:身心健康,無任何不適宜從事舞蹈訓練和集體生活的疾病與缺陷。
4、招生名額

???5、報考地點及時間



注:如表格所示,我校2020年招生考試僅在以上地區開設專業初試考點。音樂劇專業初試考點僅設在附中本部。
6、報考規定
(1)我校音樂、舞蹈、音樂劇專業面向全國招生,所有報考學生均須參加由南京藝術學院附屬中等藝術學校組織的專業考試及文化考試。音樂、舞蹈、音樂劇專業均可兼報,音樂專業考生可以同時報考兩個專業方向。考生可選擇在南藝附中本部或我校開設考點的地區參加專業初試,初試通過后均需到附中本部參加專業復試,復試通過后還需參加綜合素質測試和文化考試。
(2)我校2020年招生考試實行網上報名及繳費,概不接受現場報名或函報。逾期不得補報。
(3)報名時間

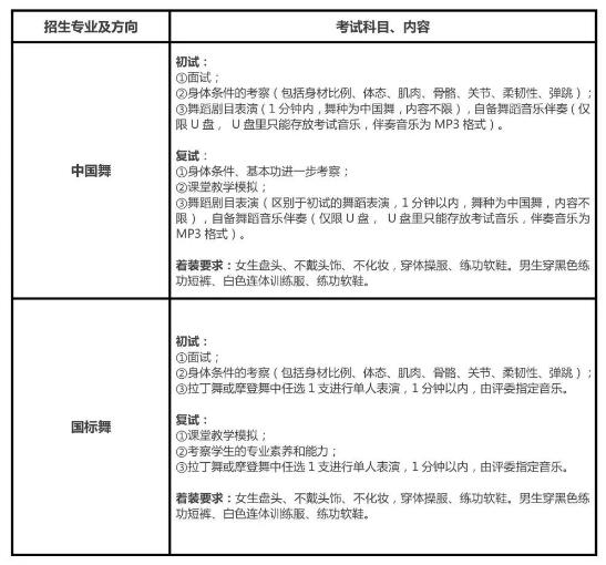
7、考試科目及內容
舞蹈專業

8、錄取原則
(1)在江蘇省考試院領導下,由我校對考生進行專業及文化考核,按照公平、公正、公開的原則擇優錄取。
(2)錄取時分別按專業類別劃定文化成績最低控制分數線。達線者,按考生專業成績從高到低擇優錄取。
(3)按省教育廳、省發改委核準的有關收費項目和標準交納費用后,辦理入學手續。
9、其他
(1)學生就學期間,如在思想品德、專業學習、文化學習等方面考核不合格者,或身體狀況不適合從事本專業學習者,將按本校有關規定處理。初一、初二、高一新生入校第一年為試讀期。
(2)我校實行獎學金制度。品學兼優的學生,在校期間將按有關規定可獲得附中獎學金及南京藝術學院劉海粟、黃友葵獎學金。高三學生還可參加南京藝術學院校考特優生的選拔。
(3)文化課開設語文、數學、英語和政治、歷史、地理、體育等必修課程。科學、信息技術課程只在初中階段開設。文化課教材與江蘇省普通中學相同。
(4)本校實行寄宿制管理(原則上南京市四城區音樂專業的學生不提供住宿)。
本文僅供參考,最新消息以官網為準!
說明:文章內容來源網絡整理僅供參考,如有侵權請聯系刪除 (QQ:1624823112),萬分感謝!