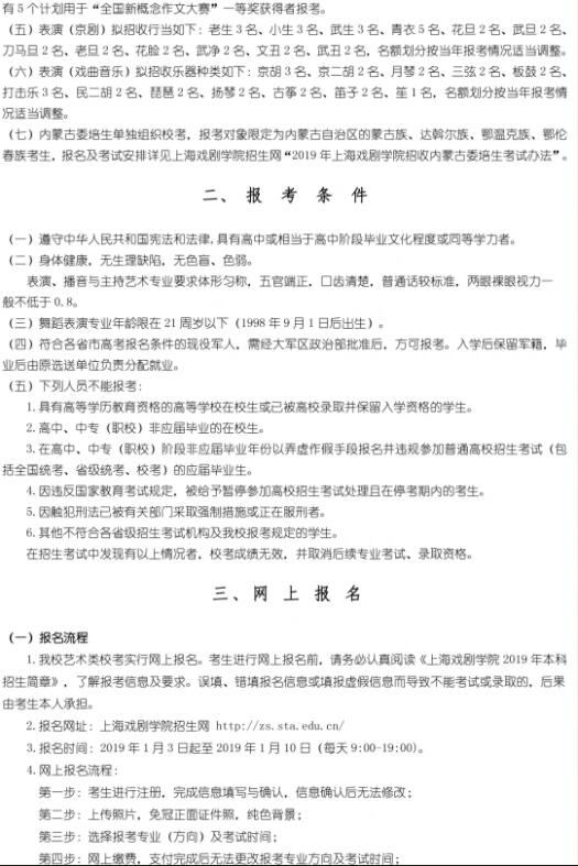
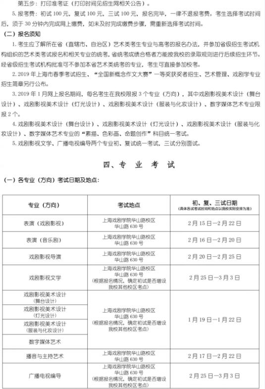
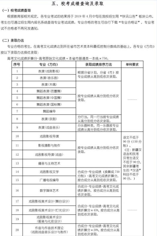
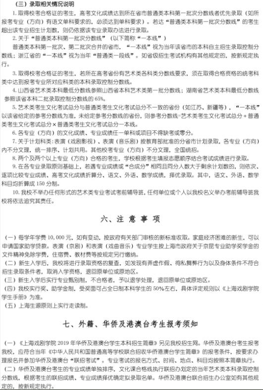
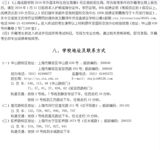
上海戲劇學院2019年本科招生簡章
作者:舞蹈培訓 來源:www.zjmfqy.com 發布時間:2018-12-21 閱讀量:222
上海戲劇學院是中國培養演藝專門人才的高等藝術院校,始建于1945年,由上海人民市政府與中華人民共和國文化和旅游部共建,是國務院批準的全國首批碩士學位授予單位之一,入選國家建設高水平大學公派研究生項目。上海戲劇學院2019年本科招生簡章已經公布,可供考生和家長參考。









說明:文章內容來源網絡整理僅供參考,如有侵權請聯系刪除 (QQ:1624823112),萬分感謝!