您現在的位置:舞蹈培訓 > 舞蹈藝考校考 > 云南藝術學院 > 云南藝術學院招生簡章
作者:高考舞蹈培訓 來源:www.zjmfqy.com 發布時間:2018-12-19 閱讀量:270
云南藝術學院2019年本科招生簡章(適用于云南省考生)

一、招生對象及報考條件
(一)基本條件
遵守中華人民共和國憲法和法律;身體健康,符合教育部、衛生部、中國殘疾人聯合會頒發的《普通高等學校招生體檢工作指導意見》標準,同時要求心理健康,五官端正,符合專業體檢要求;高級中等教育學校畢業或具有同等學力者;經大軍區政治部批準的現役軍人。
(二)下列人員不能報考
具有高等學歷教育資格的高等學校的在校生;高級中等教育學校的非應屆畢業的在校生;當年被高等學校開除學籍或勒令退學者;因觸犯刑律而被有關部門采取了強制措施者或正在服刑者;被高等學校開除學籍或勒令退學不滿一年者(從被處分之日起,到報名開始之日止)。
(三)文理科要求
1.我校所有藝術類本科專業文理兼招,按各專業錄取原則文理混合排序后擇優錄取。
2.文化產業管理本科專業招收普通文科類和理科類考生,參加普通文理科類二本批次錄取,文化最低控制分數線執行二本線(分文理),按藝術類專業培養,授予藝術學學士學位。
(四)部分專業身體條件要求
1.聲樂演唱類專業考生應發聲器官無疾病,身高要求男生165cm 以上、女生155cm以上。
2.舞蹈表演專業考生身高要求男生170cm以上、女生160cm以上。
3.戲劇表演及播音主持類專業考生應五官端正、身材勻稱、口齒清楚,無色盲、色弱,裸視1.0以上,發聲器官無疾病。
4.美術及藝術設計類各專業、戲劇影視美術設計和影視攝影與制作專業考生應無色盲。
二、報考程序及相關安排
藝術類考試報名分為在戶口所在地縣(市、區)招辦的普通高考報名和由招生院校組織的專業考試報名兩次進行。
(一)普通高考報名
1.按照省招考院要求,考生在規定的時間內到戶口所在地縣(市、區)招辦設置的報名點辦理報名手續,符合報考條件者,領取藝術類專業考試報考證。
2.凡未到戶口所在地縣(市、區)招辦進行資格報名的考生,均不能報名參加專業考試,責任由考生自負。
(二)專業考試報名
1.專業報名(含省統考、云南藝術學院校考及省外院校來昆設點校考)采用“網上報名,網絡繳費”的方式進行,報名系統網址為 http://ynart.evoartexam.cn/。
2.考生取得縣(市、區)招辦簽發的藝術類專業考試報考證后,在規定時間內憑身份證號、考生號登錄報名系統進行網絡驗證、專業報名和網上繳費(支持手機 APP 操作,具體收費標準以網上公布為準)。
3.允許考生兼報兩個以上專業,須分別報名、分別繳費、分別考試。一經網上繳費確認,將不予退費。
4.報名結束后,考生按規定時間登錄報名系統自行打印準考證,并到考點確認考試安排,憑身份證、藝術類專業考試報考證、專業準考證參加專業考試。
5.我校將適時通過校園網和報名系統公告欄公布專業報名相關信息和省外院校專業校考報名安排,請考生及時關注。
(三)時間安排

(四)考點設置
專業考點(含省統考、云南藝術學院校考及省外院校來昆設點校考)設在云南藝術學院呈貢校區。
三、招生專業、學制、錄取原則及收費情況

注:1.各專業具體招生計劃數詳見2019年6月印發的《云南普通高校招生計劃版》。
2.參加藝術類專業考試的考生必須專業成績合格,且文化成績達到最低控制分數線,方能按相應專業的錄取原則擇優錄取。
3.音樂表演(職業教育)、舞蹈表演(職業教育)和視覺傳達設計(職業教育)本科專業限招“三校生”(即技校、中專或職高畢業生),報考上述三個專業的考生必須參加省教育廳統一組織的“三校生”文化考試,報考其余專業的普通高中應屆考生或社會考生必須參加全國高考。
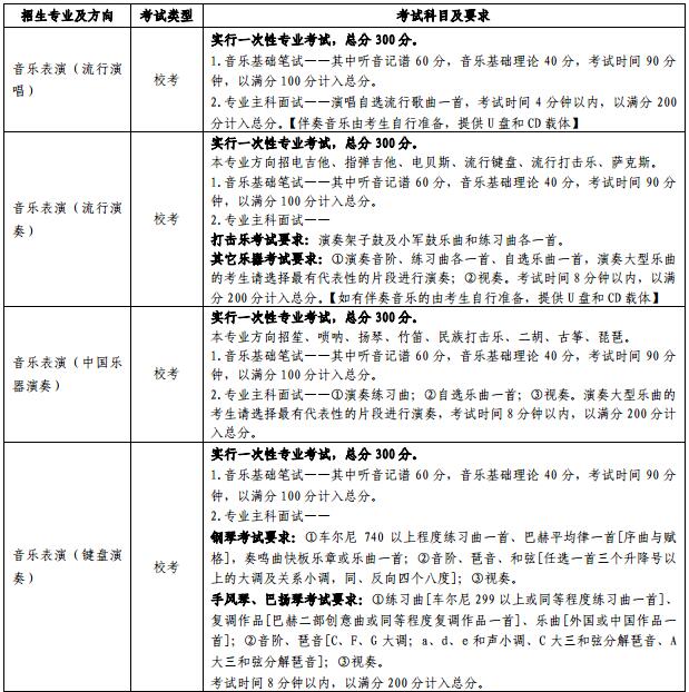
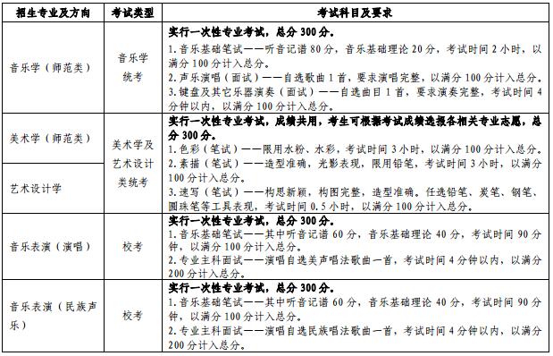
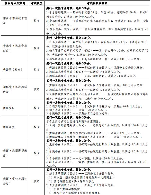
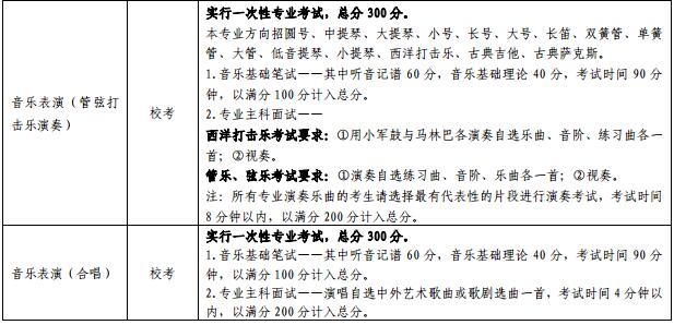
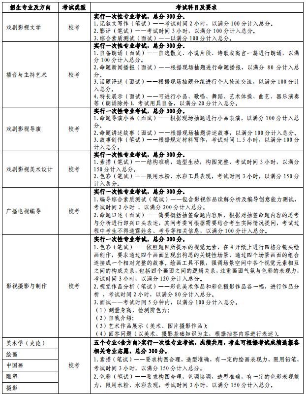
四、各招生專業的考試類型、考試科目及要求

注:1.所有報考音樂類校考的考生在參加專業主科面試時應著淡妝、不穿高跟鞋、不穿演出服。
2.音樂學(民族音樂理論)及音樂表演所有專業方向的“音樂基礎筆試”科目實行一次性考試,成績通用。
3.戲劇學(含戲劇教育、戲劇史論與批評兩個方向)和戲劇影視美術設計(含舞臺設計、化妝服裝兩個方向)專業新生入學后統一參加專業分班考核,雙向選擇專業方向。
4.廣播電視編導專業一年級統一進行專業基礎課學習,進入二年級方可自主選擇課程模塊(含劇情片、紀錄片、日常電視節目、電視新聞)深入學習。
五、政審、體檢及錄取
(一) 由考生戶口所在地招辦負責對考生進行政治思想品德考核和健康檢查。
(二) 我校為教育部確定的獨立設置本科藝術院校,自行劃定本校在全國各省區招生錄取時的各藝術類專業文化最低控制分數線,在錄取前報有關省級招辦或招生考試院備案。
(三) 統考專業的專業合格線和文化最低控制分數線參照全省統一劃定的分數線執行,其余校考專業的專業合格線和文化最低控制分數線由我校根據教育部有關規定,結合各專業的生源質量和培養需要自行劃定。
(四) 云南省藝術類專業實行平行志愿投檔錄取,請考生按照省招考院的相關要求填報志愿。
(五) 在政治思想品德考核和體檢合格,專業成績達到合格線、文化成績達到最低控制分數線的前提下,根據各專業的錄取原則,參照考生填報志愿,德、智、體、美全面考核后,按計劃擇優錄取。
(六) 各專業的錄取線文理相同,且無級差。
(七) 新生入學3個月內,學校按照教育部規定對其進行全面復查,復查合格者予以學籍注冊,不合格者區別情況予以處理,直至取消入學資格。凡高考違紀舞弊或弄虛作假者,無論何時發現,一經查實,立即取消學籍并退回原籍,情節惡劣者報請有關部門查究。
六、其它說明
(一) 高考外語語種不限,新生入學后我校外語教學只開設英語。
(二) 不查卷,可查分。專業成績以網上查詢的方式向考生公布,考生可登錄報名系統自行查詢及打印成績通知單,查詢時間及操作辦法敬請關注我校校園網或報名系統公告欄。
(三) 考生所需的畫具、樂器(鋼琴除外)等考試用品一律自備,車旅費、食宿費自理,誤考、缺考一律不予補考。
(四) 我校普通本科招生信息均以我校本年度《招生簡章》、《招生章程》和學校校園網公布的信息為準, 如有與教育部或云南省招生政策不符的,執行教育部或云南省招生政策,未盡事宜參照國家相關規定執行。
(五) 為確保招生工作公平、公正、公開進行,云南藝術學院紀委對招生考試及錄取進行全程監督。電話: 0871-65937136,電子郵箱:jubao@ynart.edu.cn。七、聯系方式
學校地址:云南省昆明市呈貢區雨花路1577號 郵編:650500
學校網址:http://www.ynart.edu.cn 電話傳真:(0871)65937127 65937128(兼傳真)
云南藝術學院2019年招生專業介紹
一、藝術類普通本科
130201 音樂表演
? 培養目標:本專業培養具備音樂表演(演唱、演奏)等方面的知識和能力,能在專業文藝表演團體、文化館站、中小學從事音樂表演、教學的應用型人才,并為本專業的進一步深造打下基礎。
? 培養要求:本專業學生按聲樂演唱,鍵盤、民族樂器、管弦樂器演奏以及指揮等不同專業方向,主要學習與音樂表演相關的基本理論和基本知識,接受音樂表演專業方向方面的基本訓練,掌握其相應專業方向所規定的在音樂表演方面的基本能力。
? 主干學科:音樂與舞蹈學。
? 專業方向:演唱、民族聲樂、流行演唱、流行演奏、中國樂器演奏、鍵盤演奏、管弦打擊樂演奏、合唱、技能與運用。
? 培養單位:音樂學院(演唱、民族聲樂、流行演唱、流行演奏、中國樂器演奏、鍵盤演奏、管弦打擊樂演奏、合唱)。
高等職業教育學院(技能與運用)。
? 修業年限:四年。
? 授予學位:藝術學學士。
130202 音樂學
? 培養目標:本專業培養具備音樂學等方面的基本知識,以及初步對音樂進行理論分析、研究的能力,能在文化館站、中小學、社會音樂團體、科研單位和出版、廣播影視部門從事中外音樂史、中外民族音樂理論、音樂美學、音樂教育理論的教學、研究、編輯、評論等工作的復合型、創新型人才,并為進一步深造打下基礎。
? 培養要求:本專業學生主要學習音樂學和作曲技術方面的基本理論和基本知識,接受對音樂事項進行獨立分析、研究及寫作、講授、評論等方面的基本訓練,并掌握相應的基本能力。
? 主干學科:藝術學理論、音樂與舞蹈學。
? 專業方向:師范類、民族音樂理論。
? 培養單位:音樂學院。
? 修業年限:四年。
? 授予學位:藝術學學士。
130203 作曲與作曲技術理論
? 培養目標:本專業培養具備作曲方面的知識和能力,能在文藝單位、文化館站、中小學,以及出版和廣播影視部門,從事音樂創作、教學、研究、編輯等工作的復合型、創新型人才,并為進一步深造打下基礎。
? 培養要求:本專業學生主要學習作曲和作曲技術方面的基本理論和基本知識,接受作曲方面的基本訓練,并掌握相應的基本能力。
? 主干學科:音樂與舞蹈、戲劇與影視。
? 培養單位:音樂學院。
? 修業年限:五年。
? 授予學位:藝術學學士。
130204 舞蹈表演
? 培養目標:本專業培養具備舞蹈表演方面的知識和能力,能在專業文藝表演團體、文化館站、中小學從事舞蹈表演和教學的應用型人才,并為進一步深造打下基礎。
? 培養要求:本專業學生按芭蕾舞、中國古典舞、民族民間舞、現代舞、拉丁舞等不同專業方向,主要學習與規定專業方向舞蹈表演相關的基本理論和基本知識,接受舞蹈表演專業方向方面的基本訓練,掌握其相應專業方向所規定的在舞蹈表演方面的基本能力。
? 主干學科:音樂與舞蹈學。
? 培養單位:舞蹈學院。
? 修業年限:四年。
? 授予學位:藝術學學士。
130205 舞蹈學
? 培養目標:本專業培養具備舞蹈學等方面的基本知識,以及初步對舞蹈進行理論分析、研究的能力,能在文化館站、中小學、社會舞蹈團體、科研單位和出版、廣播影視部門,從事中外舞蹈史、中外民間舞蹈理論、舞蹈美學、舞蹈教育理論的教學、研究、編輯、評論等工作的復合型、創新型人才,并為進一步深造打下基礎。
? 培養要求:本專業學生主要學習舞蹈歷史和理論的基本知識,接受一定舞蹈專業技能的基本訓練,掌握舞蹈研究的基本方法和能力。
? 主干學科:音樂與舞蹈學。
? 專業方向:教育、民族舞蹈傳承。
? 培養單位:舞蹈學院。
? 修業年限:四年。
? 授予學位:藝術學學士。
130206 舞蹈編導
? 培養目標:本專業培養具備舞蹈編導方面的知識和能力,能在文藝單位、文化館站、中小學、出版、廣播影視部門,從事舞蹈和舞劇編創、教學、研究、編輯等工作的復合型、創新型人才,并為進一步深造打下基礎。
? 培養要求:本專業學生主要學習舞蹈編導的基本理論和基本知識,接受舞蹈、舞劇編排與表演的基本訓練,從而掌握舞蹈編導的基本能力。
? 主干學科:音樂與舞蹈學。
? 培養單位:舞蹈學院。
? 修業年限:四年。
? 授予學位:藝術學學士。
130301 表演
? 培養目標:本專業培養具備戲劇、戲曲舞臺表演或影視表演方面的知識和能力,能在相關專業文藝表演團體、文化館站和中小學從事戲劇、戲曲和影視表演、教學的應用型、創新型人才。
? 培養要求:本專業學生按戲劇、戲曲、音樂劇及影視表演的不同專業方向,主要學習相關專業方向的表演藝術等方面的基本理論和基礎知識,接受表演藝術方面基本素質和基本能力的培養和訓練,掌握和具備獨立完成不同人物形象創造和戲劇表演(含音樂劇)、戲曲表演及影視表演等方面的基本技巧與基本能力。
? 主干學科:戲劇與影視學。
? 專業方向:戲劇影視表演、模特與服裝造型、禮儀與公關藝術。
? 培養單位:戲劇學院(戲劇影視表演、模特與服裝造型)。
藝術文化學院(禮儀與公關藝術)。
? 修業年限:四年。
? 授予學位:藝術學學士。
130302 戲劇學
? 培養目標:本專業培養具備戲劇學等方面的基本知識,以及初步對戲劇創作與戲劇史論進行理論分析、研究的能力,能在文化館站、中小學、社會戲劇團體、科研單位、出版、廣播影視部門從事中外戲劇史、中外戲劇音樂理論、戲劇美學、戲劇教育理論的教學、研究、編輯、評論等工作的復合型、創新型人才,并為進一步深造打下基礎。
? 培養要求:本專業學生主要學習中外戲劇史、戲劇史論寫作、中外戲劇學史、戲劇創作與演出理論、戲劇美學、戲劇研究方法論、戲劇作品鑒賞與研究等方面的基本知識和基礎理論,接受戲劇小品、獨幕劇和多幕劇寫作以及戲劇影視編導與評論等方面的基本訓練,掌握戲劇影視史論研究、戲劇評論寫作和戲劇影視文學創作的基本能力。
? 主干學科:戲劇與影視學、藝術學理論、戲劇戲曲學。
? 專業方向:戲劇教育、戲劇史論與批評
? 培養單位:戲劇學院。
? 修業年限:四年。
? 授予學位:藝術學學士。
130304 戲劇影視文學
? 培養目標:本專業培養具備戲劇、戲曲舞臺和影視創作基本理論以及其劇本創作和編導技巧的能力,能在文化館站、中小學、戲劇戲曲和影視相關學科領域從事創意策劃、創作、研究、教學等方面工作的復合型、創新型人才,并為進一步深造打下基礎。
培養要求:本專業學生主要學習中文劇本寫作。要基本掌握文學與影視和戲劇及影視學的基本理論、知識和從事編劇、劇目編導的基本應用能力,接受影視、話劇與戲曲藝術創意和劇本寫作方面的系統訓練,了解不同劇本的文體特征,具有話劇劇本、戲曲劇本或電影、電視劇劇本的寫作能力。
? 主干學科:戲劇影視學、中國語言文學。
? 培養單位:戲劇學院。
? 修業年限:四年。
? 授予學位:藝術學學士。
130306 戲劇影視導演
? 培養目標:本專業培養具備戲劇影視導演方面的知識和能力,能在文藝單位、文化館站、中小學,以及戲劇影視相關部門從事戲劇影視導演、教學、研究、編輯等工作的復合型、創新型人才,并為進一步深造打下基礎。
? 培養要求:本專業學生主要學習戲劇學、電影學和戲劇影視導演方面的基本理論和基本知識,接受戲劇影視導演的職業技能,具有獨立承擔導演工作的全方位能力。
? 主干學科:藝術學、文學、戲劇戲曲學。
? 培養單位:戲劇學院。
? 修業年限:四年。
? 授予學位:藝術學學士。
130307 戲劇影視美術設計
? 培養目標:本專業培養具備戲劇影視美術設計等多學科交叉方面的基本理論和基礎知識,以及戲劇影視美術設計能力,能在戲劇與影視等學科領域從事舞臺美術的創作設計、舞臺技術制作與應用等方面工作的復合型、創新型的人才。
? 培養要求:本專業分為學習舞臺設計、舞臺燈光設計、舞臺繪景技術、舞臺服裝設計、舞臺化裝設計、舞臺技術制作等專業方向,學生主要學習與專業方向相關的基本理論和基礎知識,以及電腦美術設計、計算機科學、美術史學、戲劇與影視學、藝術學、音樂學等方面的知識,接受與專業方向相關的戲劇與影視舞臺美術設計、技術制作方面的基本訓練,掌握舞臺美術設計、技術制作及相關領域創意設計等方面的基本能力。主干學科:戲劇與影視學、設計學、美術學、計算機。
? 專業方向:化妝服裝、舞臺設計。
? 培養單位:戲劇學院。
? 修業年限:四年。
? 授予學位:藝術學學士。
130309 播音與主持藝術
? 培養目標:本專業培養具備中國語言文學、新聞傳播學、戲劇與影視學等多學科知識與能力,能在廣播電視等傳媒機構和其他相關單位從事播音主持及新聞傳播等工作的應用型、復合型人才。
? 培養要求:本專業學生主要學習中國語言文學、新聞傳播學、中國播音學,以及藝術學、戲劇與影視學等方面的基本理論知識,接受普通話發音、播音發聲、有聲語言表達、廣播電視節目和欄目播音主持創作等方面的基本訓練,掌握有聲語言藝術創作和播音主持的基本能力。
? 主干學科:中國語言文學、新聞傳播學、戲劇與影視學。
? 培養單位:戲劇學院。
? 修業年限:四年。
? 授予學位:藝術學學士。
130305 廣播電視編導
? 培養目標:本專業培養具備廣播電視節目編導、策劃、創作、制作等方面的專業理論知識與技能,較高的政治水平、理論修養和藝術鑒賞能力,能夠在廣播電視新聞機構及其他傳媒、企事業單位從事廣播電視節日策劃、創作、編輯、制作、撰稿、音響設計等以及宣傳、管理等工作的復合型、創新型人才。
? 培養要求:本專業學生主要需要了解新聞傳播學、藝術學以及各藝術門類的發展史和藝術創作規律,掌握廣播電視創作規律,了解廣播電視制作技術,接受廣播電視節目創作的創意、制作訓練,培養具備獨立創作能力的廣播電視編導人才。
? 主干學科:新聞傳播學、戲劇與影視學、音樂與舞蹈學。
? 專業方向:影視編導、電視新聞。
? 培養單位:電影電視學院。
? 修業年限:四年。
授予學位:藝術學學士。
130311T 影視攝影與制作
? 培養目標:本專業培養具備廣泛的科學文化和藝術理論知識,具備電視、廣告、圖片攝影攝像能力及數字化影視制作的基本能力,能在電影廠、電視制作部門、廣告宣傳部門、音像出版部門從事攝影藝術創作、教學和研究工作的高級專門人才。
? 培養要求:本專業學生主要學習藝術學、文學、美學、電影、電視、廣告藝術與技術等方面的基礎理論和基本知識,接受電影攝影、電視拍攝、廣告制作等方面的基本訓練,掌握電視攝像、廣告攝影和圖片攝影創作的基本能力。 ? 主干學科:藝術學、美術學、文學。
? 培養單位:電影電視學院。
? 修讀年限:四年。
? 授予學位:藝術學學士。
130401 美術學
? 培養目標:本專業培養具備堅實的科學文化和藝術理論知識,具有美術史研究、美術評論、美術教育、當代視覺文化策劃與管理、文化遺產研究與管理等方面的能力,能從事美術教育、美術研究、文博藝術管理、視覺文化活動策劃、新聞出版、畫廊、博物館、美術館、網絡媒體等方面工作的應用型人才。
? 培養要求:本專業學生在能力結構要求上,應具備人文學科的科學思維方法、科學研究方法、求實創新精神和綜合分析能力;應全面理解和掌握中外美術歷史知識和美術理論知識,并具備獨立的判斷能力,闡釋美術發展的規律;具有較好的藝術鑒賞能力、邏輯思辨能力和較強的寫作能力;掌握文獻檢索、資料查詢的基本方法,具有一定的科學研究能力和實際工作能力;對當代美術的創作現狀和市場管理有切實的了解。
關注美術學的理論動向及前沿課題,具有對視覺文化發展前沿動態的把握能力;有廣泛的人文素養,注重理論聯系實際,強調實地考察調研;在社會實踐中,積極介入藝術展覽活動,了解藝術家的工作方式、展示方式以及展覽的整體運作,積累實際工作經驗。此外,學生還要具有良好的學風、文風和職業道德。
? 主干學科:美術學、藝術學理論。
? 專業方向:師范類、史論。
培養單位:美術學院。
? 修業年限:四年。
? 授予學位:藝術學學士。
130402 繪畫
? 培養目標:本專業培養具備堅實的科學文化和藝術理論知識,具有繪畫創作、教學的能力,能在專業藝術領域和各類學校從事繪畫創作或教學、研究工作的應用型人才。
? 培養要求:本專業學生根據所擇定的油畫、版畫、壁畫、水彩畫等不同的專業方向,在能力結構要求上,要求具有該專業方向方面較扎實的繪畫基本功,掌握該專業方向必要的理論知識和較全面的專業素質。同時,應根據學生的不同特點,發掘和培養學生的創新能力,引導和發展學生在繪畫創作方面的潛能,使之具有較高的藝術修養和從事本專業創作、教學和研究工作的能力。
? 主干學科:美術學、藝術學理論。
? 專業方向:油畫、版畫、壁畫、插畫。
? 培養單位:美術學院。
? 修業年限:四年。
? 授予學位:藝術學學士。
130403 雕塑
? 培養目標:本專業培養具備堅實的科學文化和藝術理論知識,具備立體造型能力,以及應用泥土、木、石、陶、金屬、綜合材料等進行具象及抽象造型的能力;能在公共環境雕塑專業領域從事專業創作、教學和研究工作的應用型人才。
? 培養要求:本專業學生在能力結構要求上,應掌握立體造型的基本理論知識,掌握并應用在三維空間中進行造型設計創作的技術與基本方法,具有運用泥土及硬質材料進行圓雕、浮雕、裝置造型創作設計的基本能力;具備一定的雕塑理論研究和理論寫作能力,并具有較為敏銳的創新能力。同時應根據學生的個性特點,發掘和培養學生的創新能力,引導和發展學生在本專業理論研究和創作等方面的潛能,使之具有較高的藝術修養和從事本專業創作、教學和研究工作的能力。
? 主干學科:美術學、藝術學理論。
? 培養單位:美術學院。
修業年限:五年。
? 授予學位:藝術學學士。
130404 攝影
? 培養目標:本專業培養具備堅實的科學文化和藝術理論知識,具備廣告、圖片攝影攝像能力,能在新聞媒體廣告策劃、文化宣傳、音像出版等部門從事攝影藝術創作、教學和研究工作的應用型人才。
? 培養要求:本專業學生主要學習藝術學、文學、美學、電影、電視、新聞、廣告等方面的基礎理論和基本知識,接受廣告制作、圖片攝影,影視拍攝等方面的基本訓練,在系統學習專業攝影知識和攝影藝術基礎理論的基礎上,熟練掌握各類攝影創作的基本技能。
? 主干學科:美術學、設計學、藝術學理論。
? 專業方向:藝術攝影。
? 培養單位:美術學院。
? 修業年限:四年。
? 授予學位:藝術學學士。
130406T 中國畫
? 培養目標:本專業培養學生具有傳統文化基礎、傳統藝術修養,具備很高品格的審美精神和造型能力,能在文化藝術部門、學校及有關單位從事中國畫人物、山水、花鳥、書法篆刻的創作、教學、研究和其它美術工作的、具有較強適應能力的德才兼備的高級專門人才。
? 培養要求:本專業要求學生系統掌握中國畫基本理論、基本知識和基本技能,具有中國畫人物、山水、花鳥、書法篆刻的傳統技法以及實際工作能力和初步的科研能力。
? 主干學科:藝術學。
? 專業方向:工筆重彩、國畫。
? 培養單位:美術學院。
? 修業年限:四年。
? 授予學位:藝術學學士。
130310 動畫
? 培養目標:本專業培養具備動畫創作的基礎知識和創作基本技能,能在影視與動畫制作團體、動畫應用機構、動畫傳播企事業單位從事動畫策劃、動畫創作、動畫推廣、動畫應用,以及在各級各類學校從事動畫教學與研究工作的應用型、創新型人才。
? 培養要求:本專業學生主要學習動畫的歷史與現狀,了解動畫創作與傳播的基本流程,掌握動畫創作的基本原理和基本技能,為更好地從事動畫事業構建穩固的基礎知識結構。
? 主干學科:電影學、戲劇學、美術學、設計學、藝術學理論。
? 培養單位:藝術設計學院。
? 修業年限:四年。
? 授予學位:藝術學學士。
130501 藝術設計學
? 培養目標:本專業培養具備中外藝術設計及其應用、傳播的歷史知識,以及掌握全球藝術設計潮流及其應用和傳播,并進行思考、分析、研究和解決相關問題的能力,能在相關機構、院校及出版單位或以個人從業身份開展專業研究、教學及傳播工作的復合型創新型人才,并為其在藝術設計及相關理論研究領域的進一步發展奠定一定的基礎。
? 培養要求:本專業學生主要學習一般藝術設計基本理論,以及設計通史、專業史、相關學科的學術史等專業基礎知識,接受結合專題進行研究并以文字加以清晰表述的基本訓練,掌握從事相關專業的研究、教學、編輯與市場推廣的能力。
? 主干學科:藝術學、傳播學、社會學、經濟學、管理學。
? 培養單位:藝術設計學院。
? 修業年限:四年。
? 授予學位:藝術學學士。
130502 視覺傳達設計
? 培養目標:本專業培養具有國際設計文化視野、中國設計文化特色、適合于創新時代需求,集傳統平面(印刷)媒體和現代數字媒體,在專業設計領域、企業、傳播機構、大企業市場部門、中等院校、研究單位從事視覺傳播方面的設計、教學、研究和管理工作的專門人
才。
? 培養要求:本專業要求學生具有為國學習的思想和為社會服務的理念,了解專業相關的法律法規,具有較為系統的視覺傳播專業理論和專業知識。學生應在設計創新,語言、文字表達能力,社會交流溝通能力等方面得到全面鍛煉,并符合國家考級的外語水平。本專業培養規格為應用型創意人才。
? 主干學科:藝術學、設計學、傳播學、美學、心理學。
? 專業方向:技術與應用。
? 培養單位:藝術設計學院。
高等職業教育學院(技術與應用)。
? 修業年限:四年。
? 授予學位:藝術學學士。
130503 環境設計
? 培養目標:本專業培養適應我國社會主義經濟建設的發展需要,具有現代設計意識,掌握先進的設計手段,具備系統的環境設計基礎理論和扎實的技能,熟悉室內外環境設計的程序與方法,熟悉材料及加工工藝,有較高文化藝術修養、較強的審美能力和獨立創造設計思維,以及熟練掌握多種設計軟件,并能結合運用各方面學科知識解決實際問題,能從事建筑、城市規劃、風景園林規劃與設計、室內設計等領域工作以及滿足本專業教學與研究工作需要的德才兼備的高素質復合型人才。
? 培養要求:本專業在能力結構方面要求學生應具有一定的創新思維意識,初步具備綜合運用所學知識分析和解決室內外環境工程中遇到的科研、教學、設計等方面問題的能力,能清晰地表達設計思想,熟悉室內外環境設計的程序和方法,能在綜合把握環境的功能、空間、材料、結構、外觀、尺度、施工工藝和市場需求諸多要素的基礎上對環境進行合理的改進型設計和創新性設計。本專業還要求學生具備較強的空間表現能力,能用草紙、圖紙、模型、效果圖和計算機圖形技術生動、準確的表達設計意圖,掌握基本的攝影技能,熟練掌握多種設計軟件,熟悉材料及加工工藝,具備綜合運用 CAD/CAM/CAE/3DS 手段進行室內外環境設計的基本能力。
? 主干學科:建筑及環境設計方法學、人機工程學、材料學。
? 專業方向:室內設計、景觀藝術設計。
? 培養單位:藝術設計學院。
? 修業年限:四年。
? 修業年限:藝術學學士。
130504 產品設計
? 培養目標:本專業培養具有“厚基礎、寬口徑、重能力”、“知識、能力、素質”協調發展,具有扎實的工業設計基礎理論知識及產品造型能力、良好的職業技能和職業素質,能在企事業單位、專業設計部門、教學科研單位從事以產品創新為重點的設計、管理、科研或教學工作,也能從事與產品設計相關的視覺傳達設計、信息設計、環境設施設計或展示設計工作的應用型研究型人才。
? 培養要求:本專業在能力結構方面要求學生應具有一定的設計創新思維意識,初步具備綜合運用所學知識,分析和解決工業產品造型設計過程中遇到的研發、開發、設計等方面問題的能力;能清晰的表達設計思想,熟悉產品設計的程序與方法,能在綜合把握產品的功能、材料、結構、外觀、加工工藝、內部結構和市場需求諸要素的基礎上對產品進行合理的改進性設計和開發性設計。本專業還要求學生具備較強的形象表現能力,能用草圖、圖紙、模型、效果圖和計算機圖形技術生動、準確地表達設計意圖,掌握基本的攝影技能;熟練掌握多種設計軟件,熟悉材料及加工工藝;具備綜合運用CAD/CAM/CAE手段設計開發產品的基本能力。
? 主干學科:產品設計方法學、人機工程學、材料與工藝學。
? 培養單位:藝術設計學院。
? 修業年限:四年。
? 授予學位:藝術學學士。
130505 服裝與服飾設計
? 培養目標:本專業培養能從事服裝與服飾設計策劃和時裝研究方向,具有較強的設計創造能力和動手制作能力,具有較強的市場設計意識和市場競爭能力,掌握服裝企業、服裝市場的基本運作知識,以及把握時尚潮流并進行流行預測的基本方法,能在服裝藝術設計領域與應用研究型領域及藝術設計機構從事設計、研究、教學、管理等方面工作的高級專門人才。
? 培養要求:本專業學生應能夠掌握服裝與服飾設計的基本理論、基本專業知識和基本專業技能,能夠理解服裝與服飾設計的概念和掌握設計方法,通曉從靈感到表現、從繪畫到造型的全過程。
? 主干學科:藝術學、設計學、美學、人體工程學、心理學。
? 培養單位:藝術設計學院。
? 修業年限:四年。
? 授予學位:藝術學學士。
130508 數字媒體藝術
? 培養目標:本專業培養掌握信息與通信領域的基礎理論與方法,具備數字媒體制作、傳輸與處理的專業知識和技能,并具有一定的藝術修養,能綜合運用所學知識與技能分析和解決實際問題,能在計算機技術、網絡技術和數字通信技術領域、傳統的廣播、電視、電影領域,以及電腦動畫、虛擬現實等新一代的數字傳播媒體領域、專業設計機構、企業、傳播機構、院校、研究單位從事數字媒體方面的設計、教學、研究和管理工作的復合型應用型人才。
? 培養要求:本專業學生在學習數理、英語、計算機等基礎課程的同時,還需具有良好的科學素養和美術修養,既懂技術又懂藝術,能利用計算機等新的媒體設計工具進行藝術作品的設計和創作,能綜合運用計算機技術、通信技術、數字信號處理技術進行數字媒體設計。
同時,本專業人才培養規格一般還有以下要求:
1.在素質結構方面,要求具有良好的政治素質、思想素質、道德品質,以及法制意識、誠信意識、團體合作意識;在文化素質上具有較好的中國傳統文化素養、文學藝術修養,并具有現代意識、人際交往意識;身心健康。
2.在知識結構方面,要求除本專業確定的學科基礎知識和專業能力外,同時具有一定的外語、計算機及信息技術應用、文獻檢索、論文寫作等方面的工具性知識;以及文學藝術、歷史、哲學、政治思想道德、心理學等方面的人文社會科學知識。
? 主干學科:計算機學、傳播學、藝術設計學、多媒體技術學。
? 培養單位:藝術設計學院。
? 修業年限:四年。
? 授予學位:藝術學學士。
二、藝術類高職本科(限招“三校生”)
13020l 音樂表演
? 培養目標:本專業培養具備音樂表演(聲樂演唱、樂器演奏)等方面的基本知識和能力,能在社會文藝表演團體、文化館站、基礎學校、社會教育機構從事音樂表演、教學的應用型人才,并為本專業的進一步深造打下基礎。
? 培養要求:本專業學生按聲樂演唱、樂器演奏等不同要求,主要學習與音樂表演相關的基本理論和基礎知識,接受音樂表演方面的基本訓練,掌握其相應專業方向所規定的在音樂表演方面的基本能力,并注重專業實踐技能的培養。
? 主干學科:音樂與舞蹈學。
? 培養單位:高等職業教育學院。
? 修業年限:四年。
? 授予學位:藝術學學士。
130204 舞蹈表演
? 培養目標:本專業培養具備舞蹈表演方面的基本知識和能力,能在社會文藝表演團體、文化館站、基礎學校、社會教育機構從事舞蹈表
演和教學的應用型人才,并為本專業的進一步深造打下基礎。
? 培養要求:本專業學生按民族民間舞、社會舞蹈等不同要求,主要學習與舞蹈表演相關的基本理論和基本知識,接受舞蹈表演方面的基本訓練,掌握其相應專業方向所規定的在舞蹈表演方面的基本能力,并注重專業實踐技能的培養。
? 主干學科:音樂與舞蹈學。
? 培養單位:高等職業教育學院。
? 修業年限:四年。
? 授予學位:藝術學學士。
130502 視覺傳達設計
? 培養目標:本專業培養具有國際設計文化視野、中國設計文化特色、適合于創新時代需求,集傳統平面(印刷)媒體和現代數字媒體,在專業設計領域、企業、傳播機構、大企業市場部門、中等院校、研究單位從事視覺傳播方面的設計、教學、研究和管理工作的專門人才。
? 培養要求:本專業要求學生具有為國學習的思想和為社會服務的理念,了解專業相關的法律法規,具有較為系統的視覺傳播專業理論和專業知識。學生應在設計創新,語言、文字表達能力,社會交流溝通能力等方面得到全面鍛煉,并符合國家考級的外語水平。本專業培養規格為應用型創意人才。
? 主干學科:藝術學、設計學、傳播學、美學、心理學。
? 培養單位:高等職業教育學院。
? 修業年限:四年。
? 授予學位:藝術學學士。
三、普通本科
120210 文化產業管理
? 培養目標:本專業培養適應文化產業快速發展需要,具備較深厚的文化理論功底和豐富的人文知識,具有人文素質、創新意識、廣闊視野、先進理念和社會責任,熟練掌握文化行政管理和文化企業經營專業知識,文化政策和法律知識,能夠在文化管理機關、文化企事業單位、新聞出版機構、藝術產業機構、文化媒體等部門從事創意、經紀、管理、教育等工作的復合型人才。
? 培養要求:本專業學生主要學習文化產業管理及相關學科的基本理論和基本知識,接受文化理論、產業管理、文化創新方面的基本訓練,掌握文化產業管理相關分析問題和解決問題的基本能力。
? 主干學科:工商管理、中國語言文學、設計學。
? 培養單位:藝術文化學院。
? 修業年限:四年。
? 授予學位:藝術學學士。
云南藝術學院2019年藝術類專業報名系統操作說明(僅適用于云南省考生)
一、進入系統
報名系統網址為http://ynart.evoartexam.cn/。打開網頁后,點擊“考生登錄”鏈接進行登錄。登錄賬戶為考生身份證號,初始登錄密碼是考生號。考生首次登錄報名系統后,需要更改密碼。
二、報考專業
在“考生服務”菜單下,點擊左側“報考專業”導航鏈接,打開報考專業頁面。點擊“報考新專業按鈕”,依次選擇報考學校、報考批次和專業考試輪次信息,確定后,點擊“提交”按鈕進行報名。
注:只有在沒有支付報名費的情況下,可以退報專業!三、支付報名費
報考專業信息提交后,在“考生服務”菜單下,點擊左側“支付報名費”導航鏈接,在對應的專業考試輪次信息旁(右方),點擊“去支付”按鈕,系統會打開“支付寶”支付頁面供考生在線支付報名費。考生在支付寶平臺繳費成功后,對應的專業考試輪次信息旁,系統會顯示“已支付”(由于網絡等原因,支付信息可能會延遲更新,考生可在5分鐘后再次打開該頁面確認是否支付成功)。
注:交費確認步驟請考生慎重操作,一經網上繳費確認將不予退費!
四、打印準考證
考生報名并繳費成功后,可在規定時間內(以云南藝術學院網站或報名系統中公布時間為準),登入本系統打印準考證,并到相關考點確認考試安排,憑《專業準考證》參加專業考試。
五、其它說明
系統每天24小時不間斷運行,期間可能因系統維護而暫停報名服務。
說明:文章內容來源網絡整理僅供參考,如有侵權請聯系刪除 (QQ:1624823112),萬分感謝!